문제
Given an n-ary tree, return the level order traversal of its nodes' values.
Nary-Tree input serialization is represented in their level order traversal, each group of children is separated by the null value (See examples).
n-ary 트리가 지정된 경우 해당 노드 값의 수준 순서 통과를 반환합니다.
Nary-Tree 입력 직렬화는 레벨 순서 순회(traversal)로 표현되며, 각 자식 그룹은 null 값으로 구분됩니다(예제 참조).
예시
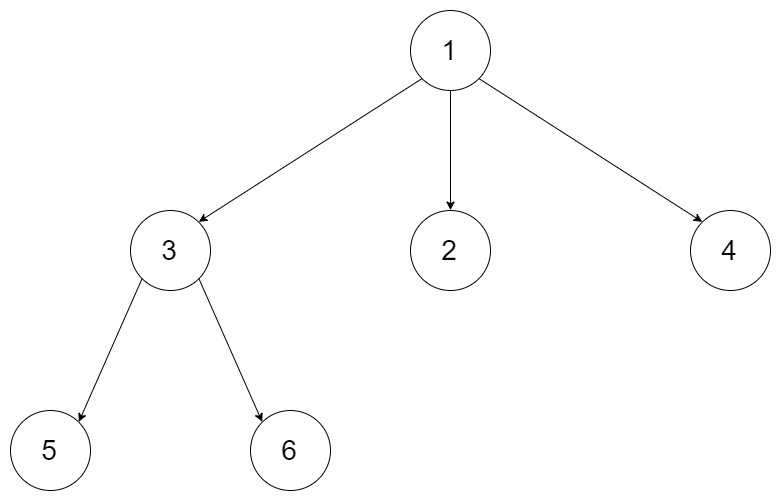
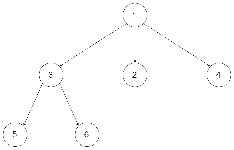
Example 1:

Input: root = [1,null,3,2,4,null,5,6]
Output: [[1],[3,2,4],[5,6]]
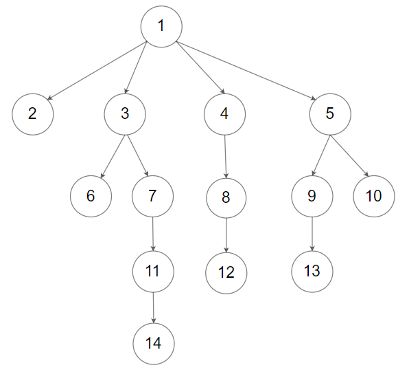
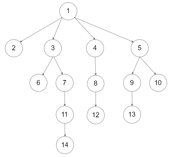
Example 2:

Input: root = [1,null,2,3,4,5,null,null,6,7,null,8,null,9,10,null,null,11,null,12,null,13,null,null,14]
Output: [[1],[2,3,4,5],[6,7,8,9,10],[11,12,13],[14]]
제약 조건
Constraints:
- The height of the n-ary tree is less than or equal to 1000
- The total number of nodes is between [0, 104]
해결 과정
BFS 함수로 재귀를 통해 문제를 해결해나간다.
depth가 res.length일 때, 2차 배열을 생성해야 하므로 먼저 빈 배열을 push 한다.
depth 인덱스의 배열에 node.val을 push한다.
for문을 돌며 나머지 children에게 BFS 재귀 함수를 호출한다.
해결 코드
/**
* // Definition for a Node.
* function Node(val,children) {
* this.val = val;
* this.children = children;
* };
*/
/**
* @param {Node|null} root
* @return {number[][]}
*/
var levelOrder = function(root) {
const res = [];
BFS(root, 0);
return res;
function BFS(node, depth) {
if (!node) return;
if (depth === res.length) {
res.push([]);
}
res[depth].push(node.val);
for (child of node.children) {
BFS(child, depth + 1);
}
}
};

'leetCode' 카테고리의 다른 글
| [Medium] 556. Next Greater Element III (0) | 2022.07.05 |
|---|---|
| [Medium] 503. Next Greater Element II (0) | 2022.07.05 |
| [Medium] 1630. Arithmetic Subarrays (0) | 2022.07.05 |
| [Medium] 973. K Closest Points to Origin (0) | 2022.07.01 |
| [Medium] Spiral Matrix (0) | 2022.07.01 |
Comment